Humber College Event Management System

Services
UX Design & UX Research

Client
Humber

Timeline
6 Weeks

Project Summary

To create an intuitive and engaging event management system for Humber students, alumni, and future students, which simplifies the process of finding, managing, and attending events.

Problem Statement

“We want to address the problem of users having trouble finding the upcoming events page on the Humber College events website by simplifying the navigation, improving the search function, and enhancing the design. This will make it easier for students, faculty, and visitors to find events, improve accessibility, and increase engagement.”

Persona

Age: 27
Status: Current student
Background: Actively involved in campus activities; checks for upcoming events frequently.

Goals:
Plan her schedule around important events and deadlines.
Discover new opportunities for extracurricular involvement and professional development.
Network with industry professionals and alumni through college-hosted events.

Pain Points:
Difficulty finding the upcoming events page amidst a cluttered website.
The design of the events page is not visually appealing or easy to scan quickly.
Misses out on events due to last-minute changes not being communicated effectively.
Finds it hard to keep track of recurring events and important deadlines.

Mood board

Information Architecture

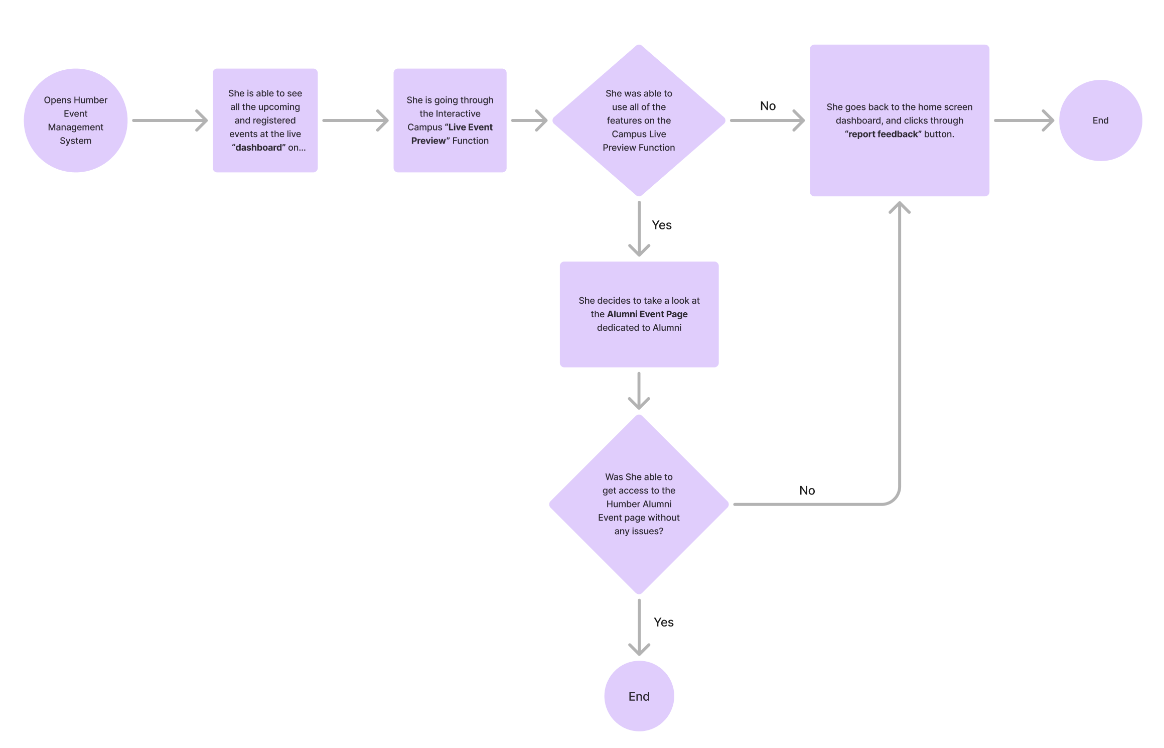
User Flow

Wireframes

Final Designs

Next
Next

Sips & Stories